首页 > 旅欧华人
米兰龙甲教育就华人家长关注的复课问题倾听意大利小中高三校校长专业意见
分享到:

欧洲第二波疫情来袭,意大利近况堪忧,开学已成为广大家长朋友们最重视的话题,走到哪里都能感受到家长们的顾虑与担忧。尤其是家中有老人居住在一起的,虽说孩子对新冠病毒的抵抗力还算强一些,被感染占比较小,无症状比例偏大,若万一把病毒带回家,对老人们的伤害可能是毁灭性的,那大半年来的战战兢兢、如履薄冰可能付诸东流。所以更多的华人家长持观望态度,想要晚一点看看形势再把孩子们送到学校,但孩子们到底能不能缺课?家长需不需要承担法律责任?回到学校后学校还会不会接纳学生呢?为此,意大利米兰龙甲教育专程约见了华人街GIUSTI小学、PANZINI中学和E.FERMI高中的校长,就此问题表示了华人家长们的担忧,并就有关问题进行深入讨论。

第一,孩子们是否可以请假?

就意大利教育部规定,小学阶段没有请假天数的限制,初中和高中最多可以请假不超过本学期学时的25%(也就是10周左右),如有额外原因,比如疾病、紧急状况、家庭变故等不可抗因素,这个时间可以根据校方要求开具所需证明,再延长2-4周。

第二,孩子请假结束后是否还能回校继续上课?

小学没有留级制度,所以可以继续跟着原来的班级上课;

初中高中学生如果超出规定的学期请假天数上限(25%),则需要复读,除非安排私教以保证学习仍在进行,还需给孩子报名期末的教育部统一考试并顺利通过(正常上学不需要每年参加这个考试,仅需要在初中/高中的最后一年参加此考试,也就是通俗来说的中考和高考)。

但需注意的是,有些学校位置紧张,留级后不能保证低一册的班级是否会有名额,请假过久学校不保证会为孩子们保留班级的名额,所以大家如果要给孩子请假,不管长短,一定要跟学校秘书处进行良好的沟通,阐述充分的理由,比如:孩子因航班问题现在还在中国回不了意大利,我们会安排家庭教师给他补习;家中有人刚刚从国内回来,或从其它国家旅游回来需要隔离两周;孩子或家人近期生病,有感冒发烧等状况。(Giusti校长表示充分了解华人家长对开学安全的担忧,除了已经回国读书的孩子,会尽量帮大家保留班级的位置,暂时不接受新插班生的报名)

第三,家长不让孩子到校上课,需不需要承担法律责任?

我们与几位校长沟通时,均未深度涉及到法律问题,校长们也觉得此事不应该上升到法律问题,而是不同文化背景对于事物的不同看法与解读,虽有朋友看到网上有“不让孩子们上学的家长将面临30欧以上的罚款”之类的条例,但相信在家长们与学校秘书处进行良好沟通的情况下,在特殊时期,老师与校方都不会刻意为难广大家长,毕竟有些老师也对开学有所顾虑。当然我们也应避免在与学校沟通时说出“由于我们觉得意大利学校不安全,所以不把孩子送到学校”这样的话。

第四,新学期不想去学校可以让学校上网课吗?

官方规定,在没有新疫情爆发的情况下,意大利中小学不允许进行网课教学,而高中和大学则可以进行一定的网络课程,具体课时安排由各校来制定。

特殊时期应特殊对待,我们龙甲教育将一直陪伴着广大华人家长,帮家长朋友们排忧解难,与意大利学校建立最密切的联系,把最权威的信息解读在第一时间传递给大家!新学期出于安全考虑,为了满足不同地区的家长需求,作为因疫情而最早开始进行网络教学的中文学校,本学期我们将继续进行网络授课,直至具备返校条件,周六中文班与周日配套兴趣课程,另有优质多样的兴趣辅导课程以供选择,为大家提供最适合本地孩子的精品网络教学。

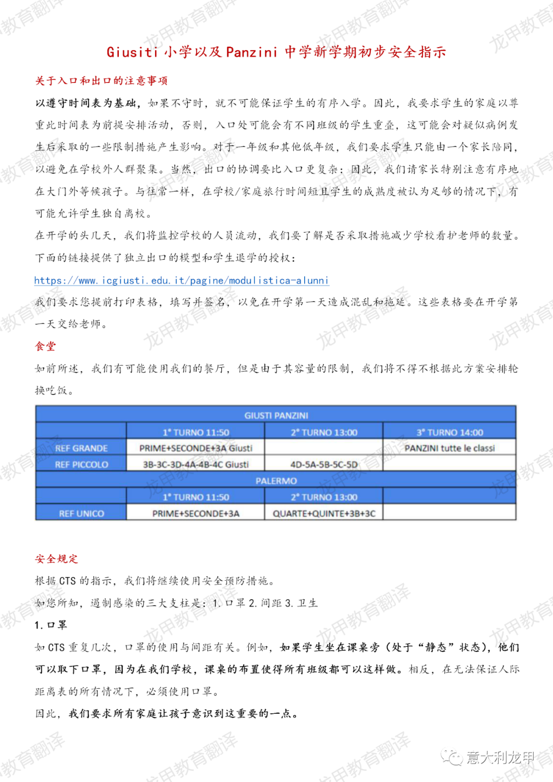
以下附上由龙甲教育意大利语部文静老师协助GIUSTI小学、PANZINI中学整理翻译的新学期开学初步指示。

分享到:
广告位1
广告位2